6 年
手机商铺
公司新闻/正文
2139 人阅读发布时间:2024-08-06 08:14
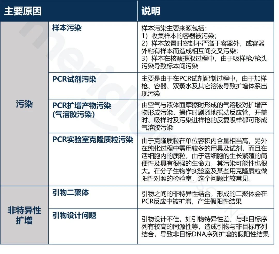
PCR扩增的假阳性的来源有多种,以下是一些常见的原因:

非特异性扩增导致的假阳性可以通过优化引物设计和退火温度来改善,而污染的问题则是格外需要小心的,大部分情况下的污染问题是可以通过严格遵守实验室操作规范、实验室消毒来消除的。
在所有污染源中,气溶胶污染是主要的且容易被忽视的污染源。因PCR极其敏感,实验室中存在的小量的外源DNA气溶胶污染就可以与目标模板一块被扩增,造成假阳结果。
而且气溶胶污染不能通过常规消毒消除,另外UV照射的去污染作用对500bp以下片段效果不好,而临床用于诊断的qPCR扩增片段通常为300bp左右,而通风去污耗时较长,容易死角残留,因此尿嘧啶DNA糖基化酶(简称:UDG酶;又称:尿嘧啶-N-糖基化酶,UNG酶)应运而生,其作用日益受到重视和肯定。
卫生部明确建议,凡是用于临床检验的PCR试剂,都应该有UDG酶技术,以防止污染。
在PCR体系中将dTTP部分或全部替换为dUTP后,使得反应生成含有dU碱基的扩增产物。
这些扩增产物不同于天然模板,在进入含有UDG酶的反应体系时,可被UDG酶识别并切割尿嘧啶碱基与糖磷酸骨架间的N-糖基键,而经切割后的DNA链在碱性或高温条件下易于断裂降解,从而失去被当作模板再扩增的能力,因此可防止扩增子污染(如下图):

去除单链或双链DNA尿嘧啶碱基
去除含dU的PCR产物气溶胶污染
在NGS应用中,主要用于mRNA定向测序文库的构建
用于提高定向诱变方法的效率和用来获得高度标记的寡核苷酸探针
用于PCR、qPCR、RT-PCR、RT-qPCR、LAMP & RT-LAMP体系
来源:携带大肠杆菌的UDG基因的大肠杆菌菌株,较为耐热。
反应温度:37°C孵育10分以去除含dU的PCR产物气溶胶污染
灭活:95℃ 10分钟可灭活(丧失~95%酶活性),但有可能仍会残留有少量活性,导致含有dU碱基的PCR产物
迈迪安近期全新推出无甘油UDG高浓度酶,可兼容冻干体系,开发常温稳定的检测:
| 产品货号 | 产品名称 | 规格 |
| MDX054 | UDG酶 | 10mL(10,000 units) |
| MDX216 | 无甘油UDG酶 (HC) | 20μL (1000 units) |
来源:携带嗜冷海洋细菌克隆的UDG基因的大肠杆菌菌株,又称南极热敏UDG
反应温度:常温(~25℃)孵育5-10分钟去除含dU的PCR产物气溶胶污染
灭活:50℃ 5分钟即完全失活,可以避免了常规UDG失活后可能存在的残留活性
迈迪安近期也推出全新的无甘油热敏型UDG高浓度酶,可兼容冻干体系,开发常温稳定的检测:
| 产品货号 | 产品名称 | 规格 |
| MDX217 | 无甘油热敏UDG酶(HC) | 20μL (1000 units) |
| 产品货号 | 产品名称 | 应用 |
| MDX031 | 高通量dUTP qPCR预混液 | qPCR,高通量检测 |
| MDX093 | 高通量dUTP RT-qPCR预混液 | RT-qPCR,高通量检测 |
| MDX025 | Low LOD 一步法RT-qPCR预混液 | RT-qPCR |
| MDX113 | 可冻干dUTP一步法RT-qPCR预混液 | RT-qPCR |
| MDX322 | 可冻干dUTP血液直扩qPCR预混液* | qPCR,血液样本 |
| MDX332 | 可冻干dUTP唾液直扩qPCR预混液* | qPCR,唾液样本 |
| MDX342 | 可冻干dUTP粪便直扩qPCR预混液* | qPCR,粪便样本 |
| MDX352 | 可冻干dUTP尿液直扩qPCR预混液* | qPCR,尿液样本 |
Meridian迈迪安致力于提供最高质量的分子原料酶制剂,全球研发生产基地均通过了 ISO 13485认证。我们始终坚持以客户为中心,以高质量的服务和产品为合作伙伴提供价值。
迈迪安产品主要优势包括:
一致性:单批次量产,保证可靠的检测
优质性能:通过严格质控,减少批间差及污染

美国迈迪安生物科技是一家大规模生产各种抗体,各种病毒抗原,各种重组蛋白质,各类 PCR 多聚酶,各种核苷酸和体外诊断关键试剂的大型领军企业。45年以来,迈迪安生命科学公司始终坚持以提供创新的生命科学解决方案和建立值得信赖的合作伙伴关系为我们的宗旨。我们的重点是为体外诊断试剂公司提供优质的原料和服务,使其有助于推动这些领域的发展。
